Automating the Medical concierge team specialist recommendation and booking process.
OUTCOME
Automate the workflow and reduce human error by 90% and time to complete the flow by 75%.
IMPACT
Increased annual medical tourism revenue by 45%.



Based on the understanding of current workflows and information, conducted a workshop with stakeholders and created a Hypothesis map for different stages such as case creation, case assessment, and hospitalization and validated it with them.


I have prepared an interview script with 15 open- ended questions, focusing on our target audience’s values, pain points, motivations, and daily routines. Conduct face-to-face user interviews with 3 Medical Concierge team members and 2 stakeholders. With reference to the user interview findings created the hypothesis & assumptions.



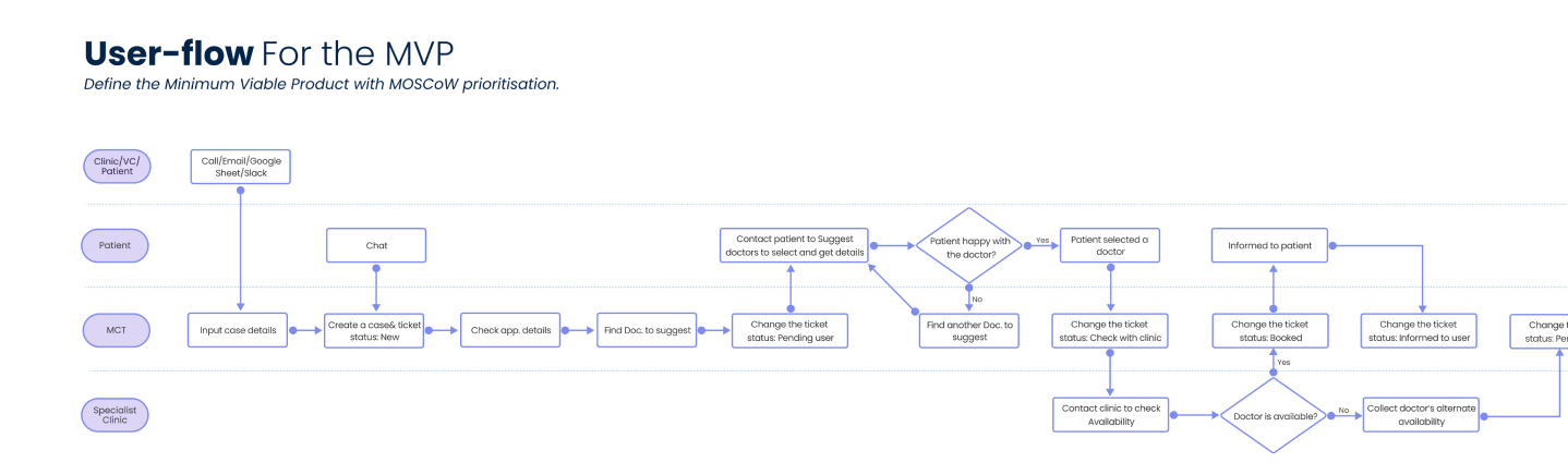
Using Miro, I translated my first sketches into low- fidelity wireframes. Then conducted a moderate usability test with stakeholders and based on the findings & insights enhanced the low-fi and validate again with stakeholders for the final version.

Conducted in-person unmoderated usability testing. In the usability testing, they completed eight tasks. During the testing, I observed users interacting with the prototype, collected data on their behavior and feedback, and completed the iterations with valuable insights. The end of the usability test informed users to fill out the System Usability Scale to understand more.
